从政策到应用,最新蓝皮书全面梳理全球人工智能医疗产业发展现状
近日,中国信息通信研究院、工业互联网创新中心(上海)有限公司联合36氪研究院共同发布《2020人工智能医疗产业发展蓝皮书》(以下简称蓝皮书)。
近日,中国信息通信研究院、工业互联网创新中心(上海)有限公司联合36氪研究院共同发布《2020人工智能医疗产业发展蓝皮书》(以下简称蓝皮书)。
人工智能医疗的现状
蓝皮书首先分析了全球及国内人工智能医疗发展的概况,对海内外人工智能医疗方面的政策情况进行了盘点,并具体分析了人工智能医疗企业、资本和技术现状。
如今全球的人工智能在医疗领域的应用,相对于制造业、教育等其他应用领域来说还处于早期阶段,商业化程度相对偏低,行业渗透率较低。从具体应用层面来看,医疗信息化应用早,智能诊疗、医疗健康管理落地广,药物研发市场规模大,医学影像增速快,从全球格局来看,中美两国人工智能医疗发展双足鼎立,日本、英国和以色列等紧随其后。
在中国,人工智能医疗在一定程度上缓解了资源医疗供给不足,分布不均的问题,人工智能医疗正从感知智能向认知智能过渡,商业化路径则通常沿着“ 学术研究—商业应用” 的模式进行。
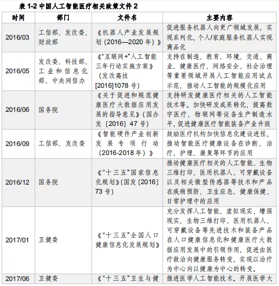
政策方面,我国关于人工智能医疗方面的政策自上而下,从宏观层面指导发展路线,各地政府在中央指导下出台具体的执行文件,重点集中于诊断辅助和疾病预防等方面。



企业方面,在人工智能医疗产业链上,企业分布在基础层、技术层和应用层三个层面。互联网巨头更倾向于选择在底层切入,布局智慧医疗基础设施,传统医疗企业、机构则致力于现有产品和服务的数字化转型。
基础层例如BAT等大型企业,提供硬件设备、数字平台服务等。技术层典型的企业如:依图科技、科大讯飞,专注于语音识别、图像识别、机器学习等方面的技术服务。应用层深入到更加细致的服务领域,例如药物研发、医学影像、可穿戴设备等,例如平安好医生、数坤科技、连心医疗等,面向B端、C端用户提供设备和服务。
资本方面,近年来,我国人工智能医疗领域投融资项目数量增长较快,热度提升明显,且大部分企业融资轮次较为靠前,整个行业处于成长期。蓝皮书数据显示,从投资案例数量上来看,2012年到2020年呈现先增后降,2015年之前处于低位,2016年-2018年迅速增长,2018年达到高峰,2019年受资本寒冬影响有所回落,2020年因为疫情的原因未明显回升。

技术方面,AI医疗的发展技术层面的核心在于计算能力,计算能力又受基础设施和硬件设备的影像。疫情驱动了医疗领域的数字化,加上政策推动新基建快速发展,以及各地医疗大数据中心的建设,为AI医疗的发展提供了支持。在技术和应用层面,还有很大空间需要进一步研发和探索。
人工智能医疗的应用
人工智能医疗在公共卫生、医院管理、医学影像、医疗机器人、药物研发、健康管理、精准医疗、医疗支付等八大细分领域的应用展开论述,并列举了各领域的典型企业。
公共卫生领域人工智能的主要应用场景包括传染病的防控、健康宣教、卫生监督、疫苗接种等。当前公共卫生领域尚处于AI应用初期,在新冠疫情催化下有加速发展趋势。人工智能在医院管理方面的应用则涉及到电子病历管理、智能导诊与分诊、质量管理和精细化运营等方向,大量企业从患者端、医院端、生态端切入,挖掘和实践人工智能的应用价值。
医学影像是人工智能在医疗领域应用的一个最广泛的场景,当前落地方向主要主要集中在胸部、头部、盆腔、四肢关节等几大部位,以肿瘤和慢病领域的疾病筛查为主。疫情期间也参与到新冠肺炎病灶定量分析与疗效评价中。
医疗机器人又分为手术机器人、康复机器人、辅助机器人、医疗服务机器人。根据 CCID 数据,在 2019 年我国医疗机器人市场中,康复机器人、手术机器人、辅助机器人和医疗服务机器人分别占比 47%、17%、23%、13%。
AI+药物研发在国外应用相对较多,国内的AI应用还是主要集中在医学影像,药物研发还处于探索与结果验证的早期发展阶段。当前已经有人工智能科技企业、药物研究机构、大型药企参与进来。
健康管理方面,当前虽然已有一些应用,但智能化水平并不高,具体应用包括风险识别、虚拟护士、精神健康、移动医疗、可穿戴设备等领域。目前还尚未构建完整的数据关联网络,无法提供真正的医疗级的解决方案。
精准医疗在我国发展较晚,行业仍处于发展起步阶段。人工智能、大数据和云计算等技术可以优化精准医疗的数据处理流程,但精准医疗本身在市场和技术方面的发展还存在很大局限性,人工智能尚难以展开大规模应用。
“人工智能+医疗支付”可分为医保支付、商保支付、众筹互助、医疗分期和支付工具五大应用场景。利用人工智能进行医保控费,可发现违规异常数据,规范医疗服务行为,通过智能化手段控制医疗费用的不合理增长。
挑战和机遇
蓝皮书最后总结了人工智能医疗产业在审批、商业、产品、人才、数据等方面的挑战。同时,这些挑战之中也体现了我们面临的机遇,以及行业发展的趋势。
当前,有政策加持,资本入局,市场需求在不断增长,受疫情影响,医疗行业的数字化正在加速推进,新基建为技术发展提供了保障,人工智能相关学科的开展也为行业不断输送人才,人工智能医疗产业发展汇集了大量机遇。在此基础上,政策、行业标准不断完善,也将推动技术成果转化落地和行业健康发展。技术与实际的医疗需求密切结合成为趋势,深入各类医疗场景,将助力医疗行业服务水平的全面提升。
关注大健康派公众号,回复关键词“AI蓝皮书”获取下载链接。
关注大健康Pai 官方微信:djkpai我们将定期推送医健科技产业最新资讯


