全国首批数据跨境清单公布!生物医药领域5大场景148个字段可自由流动
5月17日,中国(上海)自由贸易试验区临港新片区数据跨境场景化一般数据清单及清单配套操作指南对外公布。
5月17日,中国(上海)自由贸易试验区临港新片区数据跨境场景化一般数据清单及清单配套操作指南对外公布。
首批一般数据清单包含智能网联汽车、公募基金、生物医药等三个领域,涉及11个场景,具体划分成64个数据类别、600余个字段。
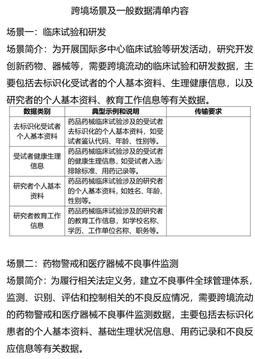
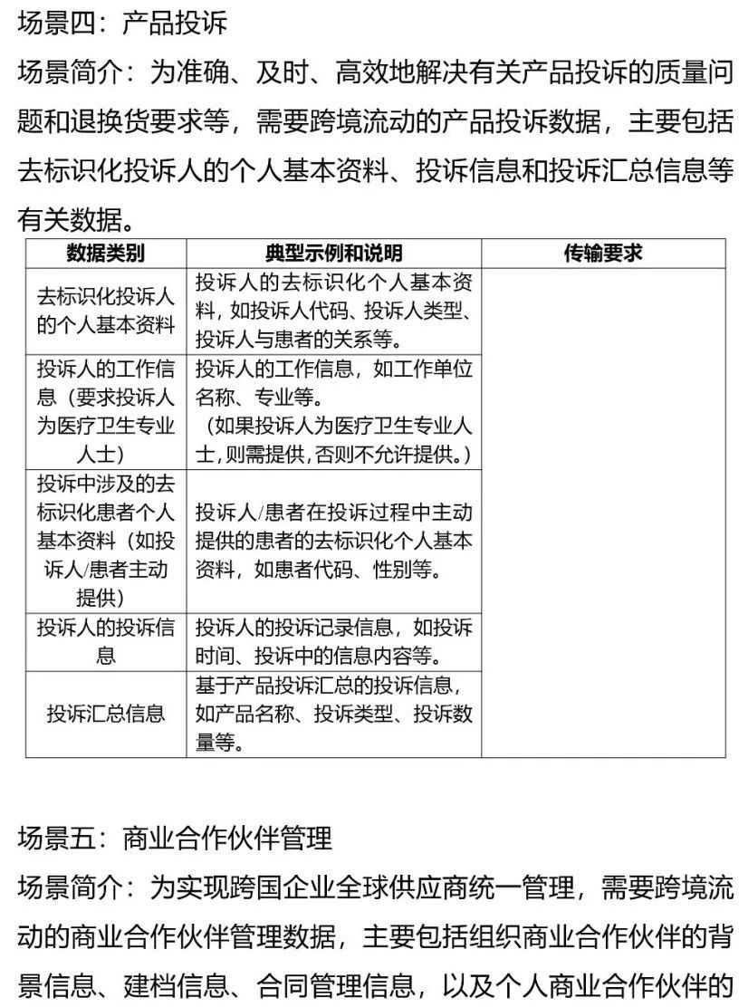
其中,生物医药领域包括临床试验和研发、药物警戒和医疗器械不良事件监测、医学问询、产品投诉、商业合作伙伴管理5个场景30个数据类148个数据字段。
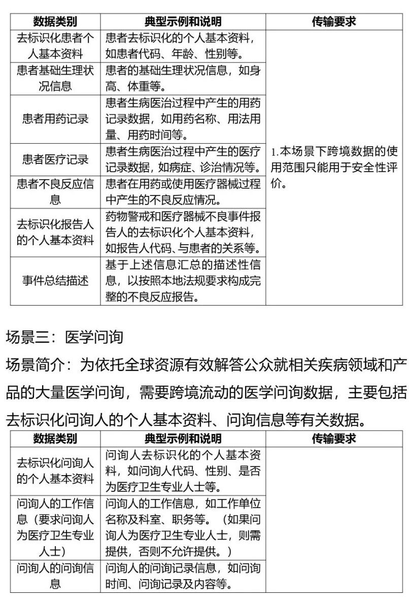
一般数据清单覆盖国际多中心临床试验和研发场景的去标识化受试者基本信息等数据类别,聚焦受试者鉴认代码、年龄等数据字段。药物警戒和医疗器械不良事件监测场景的去标识化患者用药记录等数据类别,聚焦用药名称、用法用量等数据字段,全面覆盖生物医药领域数据处理者场景化需求。
根据《临港新片区数据跨境流动分类分级管理办法(试行)》,跨境数据分为核心数据、重要数据、一般数据3个级别进行分级管理。其中,一般数据清单是针对企业数据跨境需求最紧迫的场景,在评估论证的基础上进行归纳,明确无需纳入数据出境安全评估的数据形成的。重要数据目录是经论证明确需要纳入数据出境安全评估的数据形成的。核心数据禁止跨境。
数据处理者对在一般数据清单内的数据,可向临港新片区管委会申请登记备案,并在满足相关管理要求下自由流动。(文末附操作指南)
据介绍,此次发布的一般数据清单试行期为一年,后续临港新片区管委会将根据相关法律法规要求和企业需求,不断完善和优化数据清单,持续更新迭代已发布的清单内容。







关注大健康Pai 官方微信:djkpai我们将定期推送医健科技产业最新资讯


