《医疗装备行业数字化转型场景需求清单(2025)》发布,共117项典型场景需求
近日,国家工业信息安全发展研究中心发布了《医疗装备行业数字化转型场景需求清单(2025)》。
近日,国家工业信息安全发展研究中心发布了《医疗装备行业数字化转型场景需求清单(2025)》。
工业和信息化部于 2025 年 9 月 16 日印发《场景化、图谱化推进重点行业数字化转型的参考指引(2025版)》,其附件中给出 14 个行业场景图谱(2025 版),为各行业数字化转型应用实践提供了方法指引。
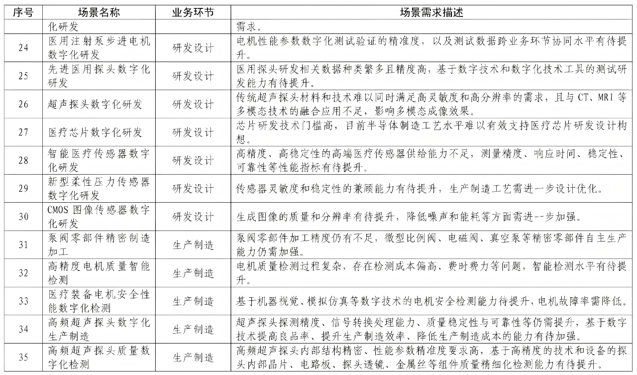
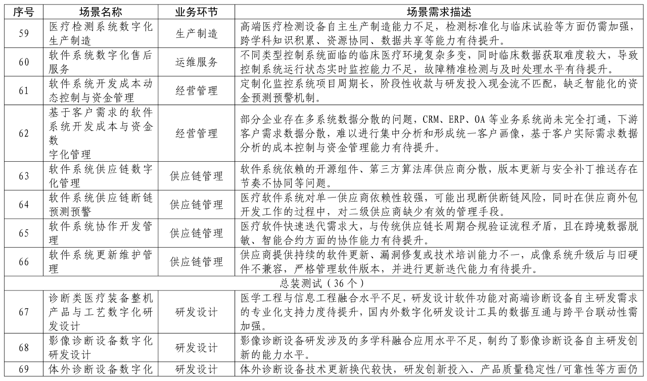
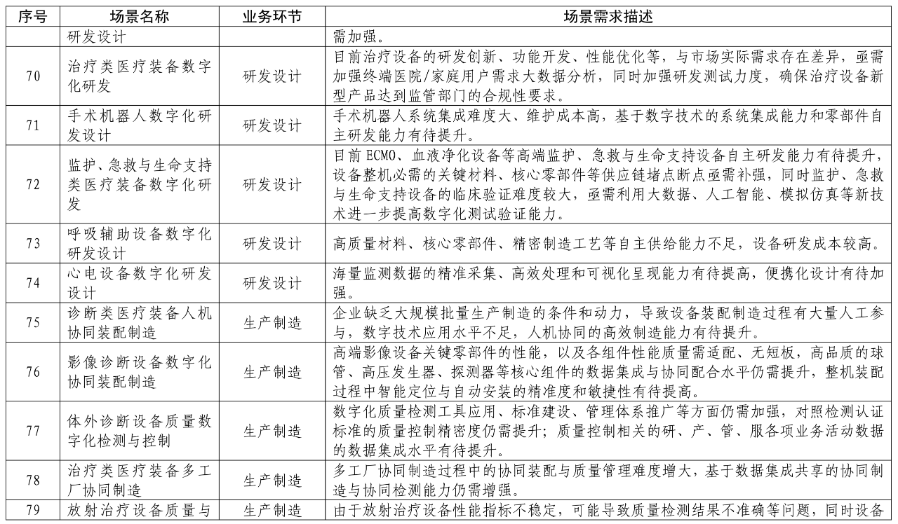
国家工业信息安全发展研究中心根据医疗装备行业数字化转型场景图谱(2025 版),以场景为载体、以需求为核心,系统梳理医疗装备行业数字化转型典型场景需求清单,涵盖基础材料、基础零部件/元器件、软件系统、总装测试环节、用户服务等 5 大产业链关键环节、“研-产-服-管-供”五类业务活动,共形成 117 项典型场景需求,精准定位医疗装备行业数字化转型的切入点。
本需求清单将医疗装备行业数字化转型问题转化为一个个更具操作性的场景转型问题,期望打通供需双方话语体系,实现场景层面的精准供需对接,实现以场景转型之“和” 形成行业整体转型之“解”。











关注大健康Pai 官方微信:djkpai我们将定期推送医健科技产业最新资讯


